以下内容皆基于鱼书《深度学习入门基于python的理论与实现》
从感知机到神经网络
感知机回顾
用图来表示神经网络,类比感知机,我们把左边的一列称为输入层,最右边的称之为输出层,中间的称为中间层(也称为隐藏层,因为神经元肉眼看不见),我们知道当感知机接受$x_1,x_2$两个输入信号,输出$y$时,可以用如下的数学式来表示
$$ y = \begin{cases} 0, & b + w_1 x_1 + w_2 x_2 \le 0 \\ 1, & b + w_1 x_1 + w_2 x_2 > 0 \end{cases} \tag{1} $$$b$是偏置,用于控制神经元被激活的容易程度,而$w_1,w_2$是表示各个信号的权重的参数,用于控制各个信号的重要性
我们现在可以通过调用一个函数来替代(1)中分case讨论的情况来简化(1),改写成如下形式
$$ y = h(b + w_1x_1+ w_2x_2)\tag{2} $$$$ h(x) = \begin{cases} 0, & x \le 0 \\ 1, & x > 0 \end{cases}\tag{3} $$激活函数引入
刚才的h(x)把输入信号的总和转换成了输出信号,h(x)就被称为激活函数(activation function)
现在进一步改写式(2),写成如下形式
$$ a = b + w_1x_1 + w_2x_2\tag{4} $$$$ y = h(a)\tag{5} $$首先,式(4)计算加权输入信号的和偏置的总和,然后用(5)的h函数转换为输出
激活函数
sigmoid函数
神经网络中经常使用的一个激活函数就是sigmoid函数
$$ h(x)=\frac{1}{1+e^{-x}} \quad (\text{sigmoid function})\tag{6} $$实际上,感知机和神经网络的主要区别就在于激活函数,其他方面基本都是一样的
阶跃函数的实现
阶跃函数如(3)所示,当输入超过0时,输出1,否则输出0,可以用如下代码简单实现
| |
这个代码中参数x只能接受实数。例如不允许step_function(np.array([1.0,2.0])),所以我们把它修改为支持NumPy数组的实现
| |
阶跃函数的图形
接下来我们就用图来表示上面定义的阶跃函数
| |

sigmoid函数的实现
| |
之所以sigmoid函数的实现支持NumPy数组,就是因为NumPy的广播功能,如果在标量和NumPy数组之间进行运算,标量会和NumPy数组的各个元素进行运算,np.exp(-x)会生成NumPy数组,所以1/(1 + np.exp(-x))的运算将会在NumPy数组的各个元素间进行
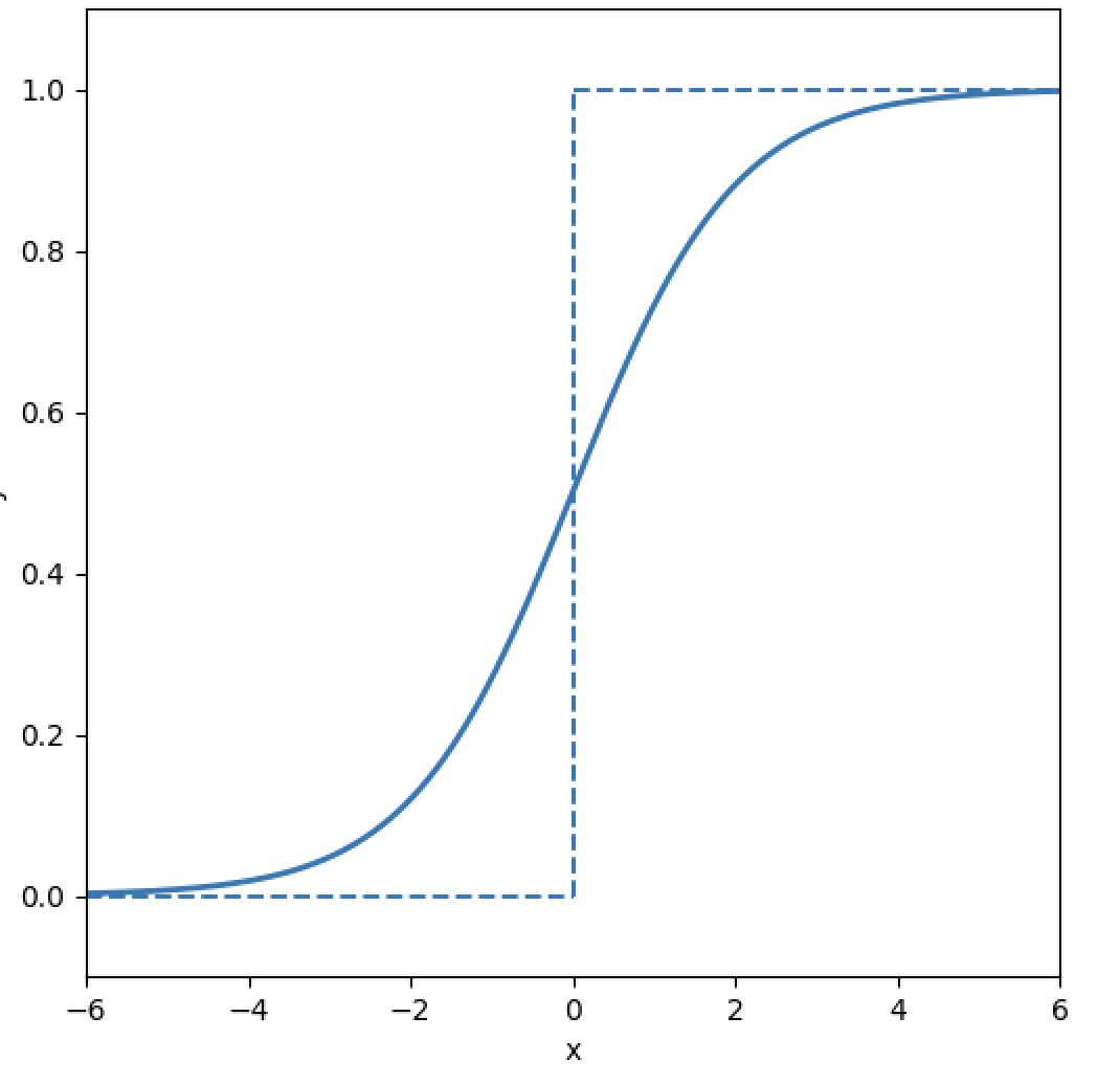
sigmoid函数和阶跃函数的比较

观察可以发现,首先区别就是平滑性,sigmoid函数是一条平滑的曲线,输出随着输入发生连续性的变化。而阶跃函数以0为界,输出发生急剧性的变化。因此我们可以知道,感知机的神经元之间流动的是0或1的二元信号,神经网络中流动的是连续的实数值信号。
然后说一下阶跃函数和sigmoid函数的共同性质,两者的结构均是“输入小时输出接近0;输入大时,输出靠近1”,以及不管输入是什么值,输出信号的值都在0和1中间
非线性函数
阶跃函数和sigmoid函数都是非线性函数
神经网络的激活函数必须使用非线性函数,因为如果使用线性函数,加深神经网络的层数就没有意义了(应该很好理解,很多线型函数复合仍然是线性的,就不具体说了)
ReLU函数
最近比较常见的是ReLU函数
ReLU函数在输入大于0时,直接输出该值;在输入小于等于0的时候,输出0

ReLU函数可以表示为以下数学式
$$ h(x) =\begin{cases} x, & x > 0 \\ 0, & x \le 0 \end{cases} \tag{7} $$ReLU函数的实现也非常简单
| |
多维数组的运算
多维数组
首先假定有一个一维数组A = np.array[1,2,3,4],数组的维数可以通过np.ndim得到。数组的形状可以通过实例变量shape获得,A由四个元素构成,是一维的,所以A.shape就是(4,),这个结果是个元组,这个一维数组为了保证和多维一样的格式,所以仍然被写成元组
矩阵乘法
不再赘述
